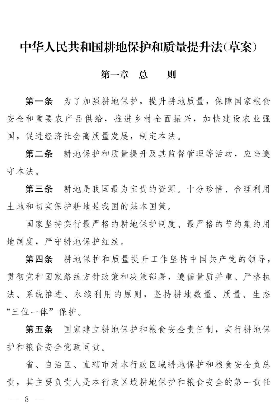
日前,十四届全国人大常委会第十八次会议对《中华人民共和国耕地保护和质量提升法(草案)》进行了审议。现将《中华人民共和国耕地保护和质量提升法(草案)》公布,社会公众可以直接登录中国人大网(www.npc.gov.cn)或国家法律法规数据库(flk.npc.gov.cn)提出意见,也可以将意见寄送全国人大常委会法制工作委员会(北京市西城区前门西大街1号,邮编:100805。信封上请注明耕地保护和质量提升法草案征求意见)。征求意见期限为30日,时间为10月28日~11月26日。
以下为全文
↓↓↓























来源:中国人大网
编辑:朱婷劼
 时刻新闻
                    时刻新闻